战双帕弥什免疫之城第二期Ep04怎么过?免疫之城第二期Ep04全结局通关攻略

更新时间:2022-12-03 21:34
APP永久免费入口

战双帕弥什免疫之城第二期Ep04如何通关?结局是什么?想要完成免疫之城第二期Ep04的玩家,下面有小编带来的攻略流程,可以让大家快速的了解清楚免疫之城第二期Ep04过关的技巧,有兴趣了解的赶紧来看看。

战双帕弥什免疫之城第二期Ep04怎么过?免疫之城第二期Ep04全结局通关攻略[多图]图片1

战双帕弥什免疫之城第二期Ep04全结局通关攻略

第一天:拆一个医疗、一个补给,建前哨塔

第二天:探索上方留守所

第三天:探索森林边缘

第四天:回营

第五天:建一个医疗、一个补给,探索下方废弃医院

第六天:探索废弃学校

战双帕弥什免疫之城第二期Ep04怎么过?免疫之城第二期Ep04全结局通关攻略[多图]图片2

第七天:选1.2都是一个结局,探索平地(勇敢的探险者/小镇守护者,我做完两个成就都完成了不知道是不是就这一种)

第八天:探索加油站

第九天:探索废弃马路

第十天:回营

第十一天:拆一个医疗、一个补给,建住宅,探索农场

第十二天:探索巨大圆盘

第十三天:回营

第十四天:结束

本关涉及到的建筑:

旧型医疗站,造价:150木材,200钢才,工期3人1天;产出:需要3人维持工作,10药品/天。对比标准医疗站:120木材160钢材,工期2人,1天,维持工作需要2人,产出15药品/天。这是全面削弱啊!

旧型补给站,造价:200木材,150钢才,工期3人1天;产出:需要3人维持工作,10食物/天。对比标准补给站:160木材120钢材,工期2人,1天,维持工作需要2人,产出15食物/天。这还是全面削弱啊!

前哨站,这个跟标准一样,300木材300钢材,工期5人,1天,每个前哨站提供一次组件探索队的机会,最多建造两个前哨站所以最多有两只探索队

住宅,这个也跟标准一样,500木材500钢材,工期5人,1天,提供10床位

涉及到的天气:

彩虹:+10精神/人,-5健康/人,-5饱腹/人,预计-1药物/天,-1食物/天

晴天:-10健康值/人,-10饱腹值/人,预计-1药物/人,-1食物/人

雷雨:-15健康/人,-15饱腹/人,预计-2药物/天,-2食物/天

雾霾:-20健康/人,-20饱腹/人,预计-2药物/天,-2食物/天

暴雪:-30健康值/天,-30饱腹值/人,预计-3药物/人,-3食物/人

都是之前见过的天气了。

由于探索给的食物药品特别多,所以这关基本上正常探索都不会死人,而且虽然大家集体绝望但精神值在最后会触发一**事件回升,而且新增人口的精神值普遍不低,所以这一关不是很需要关心死不死人活着精神值如何,只要正常运营就不会有大问题(详见后文)。

胜利目标

建立一个至少30人的营地

重要事件

第二天会获得5食物5药品,正好用来建立一支探索队,所以别想着多拆了

探索结束之后第二天的天气预报会直接变成彩虹,而之前的天气全是恶劣天气,此外,次日会有10个人加入营地

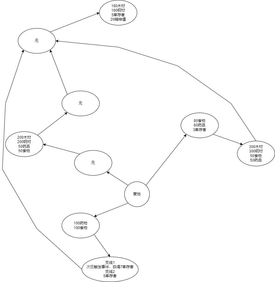
探索地图

战双帕弥什免疫之城第二期Ep04怎么过?免疫之城第二期Ep04全结局通关攻略[多图]图片3

三条线还是挺清晰的,左线是结局线

开局探索一定要走下路,然后立刻返回,不然家里可能会死人

不同结局与实现打法

根据库洛的提示,本关不同结局是根据幸存者数量及精神值高地区分的,库洛是怎么设定的标准线我不太好说,所以我这里只会给出模糊的猜测(小号字体,最终我会给出判定条件所以不想看碎碎念的跳过即可)。

首先是人口问题,如果要求一个人不死的话,那么最多总共有45人,组建两只小队的话能剩下35人口,组建一只小队是40人口,下路直线选2的话再少2人口,也就是33,35,38,40四种情况

精神值的话由于我方开局集体绝望,精神值是不会上涨的,只能指望天气切到彩虹以及左线探索给的20精神值,或者用住宅维持,也就是拆不拆住宅也可能有影响,开局前几天都是恶劣天气所以必定是要拆东西做探索队,而不能先拖几天生产。

由于完成任务给的精神值特别多,而且新加入的人口也会稀释最开始的绝望状态,其实除非有意拖时间不探索,结局的时候精神值是肯定很高的。

大致从给出的信息能分析出的就是这些

结局1:勇敢的探险者

要求:营地人数>35人,精神值健康,经过我的实验最终是40人还是35人都是这个结局,无论探险队是不是在营地里也都是这个结局,正常运营比较容易拿到的一个,开局去下路然后立刻回来并拆家造第二个前哨站,下路支线选支线1,后面正常探索即可

结局2:小镇的守护者

要求:营地人数>30人,精神值健康,正常运营比较容易拿到的一个,下路支线选支线2

结局3:无力的弱者

由于提示说不同的精神值会有影响,而最后几波给的精神值实在太多了,这次我有意试着削减精神值看看,这个简单,只要维持一个住房,然后在去终点探索之前停几天等几天即可,人数控制还是跟前两个结局一样,等到精神值就剩个位数了再去终点即可

要求:营地人数>35人,精神值不佳

结局4:成为英雄的代价

要求:营地人数>30人,精神值不佳

李佳琦拿雪糕摆成什么形状?抖音网友爆料佳琦直播间蛋糕图案!

小编提供:李佳琦拿雪糕摆成什么形状?抖音网友爆料佳琦直播间蛋糕图案!6月3日一条因设备故障无法继续直播,至今李佳琦已经消失两个多月了,不少网友表示不理解,到底是发生么什么事情?有网友猜测是

李佳琦拿雪糕摆成什么形状?抖音网友爆料佳琦直播间蛋糕图案!

李佳琦拿雪糕摆成什么形状?网友还原李佳琦蛋糕造型事件始末

小编提供:相信各位喜欢购物的美眉很长一段时间都没有看到李佳琦的消息了,那么他当地出什么事情了,让很多网友都感觉到非常的好奇,网络上也没有给出相关的说明,而据传闻有网友透露李佳琦是因为雪糕摆

李佳琦拿雪糕摆成什么形状?网友还原李佳琦蛋糕造型事件始末

艾尔登法环傀儡怎么召唤?艾尔登法环傀儡召唤方法

在艾尔登法环中,很多玩家还不清楚傀儡怎么召唤,接下来小编给大家带来艾尔登法环傀儡召唤方法,感兴趣的玩家一起来看看吧!

艾尔登法环傀儡怎么召唤?艾尔登法环傀儡召唤方法

抖音金龙多少钱一个 金龙礼物特效价格介绍

抖音金龙多少钱一个金龙礼物特效价格介绍小编已经整理好了,现将这篇抖音金龙多少钱一个金龙礼物特效价格介绍分享给大家作为参考资料,希望这篇攻略能够帮助到你!

抖音金龙多少钱一个 金龙礼物特效价格介绍

联想人工客服售后电话是多少(联想客服电话是多少)

大家好,笑话控小编来为大家解答以下问题,联想人工客服售后电话是多少,联想客服电话是多少很多朋友还不知道,现在让我们一起来看看吧!1、一个品牌要被消费者广泛接受,不仅需要产品的质量,还需要在设计方面有良好

联想人工客服售后电话是多少(联想客服电话是多少)

不双修就去世游戏攻略及全CG存档分享

不双修就去世游戏攻略及全CG存档分享,死神无双修游戏是一款画面精美精细的国产仙侠SLG游戏。这里分享一下死亡无双修游戏的介绍和完整的CG

不双修就去世游戏攻略及全CG存档分享